Thursday February 2026

হটলাইন

সেবা এবং ধাপ

নং শিরোনাম সেবার ধাপ কার্যকলাপ
  
প্রতিবন্ধীদের জন্য সূবর্ণ নাগরিক সনদ দেখুন
অস্বচ্ছল প্রতিবন্ধী ভাতা কার্যক্রমের ধাপসমুহ দেখুন
বয়স্ক ভাতা কার্যক্রমের ধাপসমুহ দেখুন
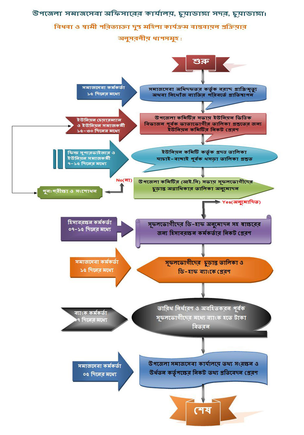
বিধবা ও স্বামী পরিত্যাক্তা ভাতা কার্যক্রমের ধাপসমুহ দেখুন
ক্যান্সার কিডনী, লিভার সিরোসিস, স্ট্রোকে প্যারালাইজড ও জন্মগত হৃদরোগীদের আর্থিক সহায়তা প্রদান দেখুন
সেচ্ছাসেবী প্রতিষ্ঠানের অনুকুলে অনুদান প্রদান দেখুন
দগ্ধ প্রতিবন্ধী পূনর্বাসন ঋণ কার্যক্রম দেখুন
অনগ্রসর জনগোষ্ঠীর জীবনমান উন্নয়ন বর্মসূচীর শিক্ষা ভাতা দেখুন
অনগ্রসর জনগোষ্ঠীর জীবনমান উন্নয়ন বর্মসূচীর বিশেষ ভাতা দেখুন
১০ প্রতিবন্ধী শিক্ষা উপবৃত্তি কার্যক্রমের ধাপসমুহ দেখুন
দেখছেন ১ থেকে ১০ পর্যন্ত, মোট ১১ এন্ট্রি

এক্সেসিবিলিটি

স্ক্রিন রিডার ডাউনলোড করুন